Orixinario do rizoma da planta Zingiber officinale, extracto de xenxibre en po foi atraendo moita atención desde que se descubriu a súa variedade de aplicacións e beneficios para a saúde. Usado tradicionalmente durante séculos na medicina tradicional, agora é ben coñecido e usado en numerosos campos diferentes. Este artigo axuda a arroxar luz sobre o potencial do produto no mercado mediante a investigación dos seus detalles, requisitos, eficacia e campos de aplicación.

Ingredientes e características funcionais: O principal ingrediente para proporcionar ao produto o seu sabor e olor distintivos é o xenxibre, que é un dos moitos compoñentes bioactivos que se observan nel xunto con axentes antimicrobianos, axentes antiinflamatorios e aceites cruciais. Os compostos mencionados anteriormente promoven o extracto. das calidades antináuseas, antiinflamatorias e antioxidantes do xenxibre en po, ademais doutras calidades beneficiosas.
O desexo de produtos saudables e de orixe vexetal aumentou nas últimas semanas, o que tamén está impulsando a demanda dos consumidores de xenxibre en po. Debido aos seus produtos de beleza naturais e á ampla gama de posibilidades de aplicación, o produto é unha excelente opción para os consumidores que buscan outras posibilidades para produtos a base de produtos químicos. Con novas vantaxes e usos nutricionais que se descubren a través da investigación, é típico ser unha norma aceptada en moitas industrias diferentes, ofrecendo a esta solución un futuro emocionante todo o seu potencial.
| Parámetro | especificación |
|---|---|
| Nome botánico | Zingiber officinale Roscoe |
| Parte usada | Raíz |
| Composto Activo | Gingerol |
| Aparencia | Po fino amarelo |
| cor | Po fino amarelo |
| Soure botánico | Zingiber officinale Roscoe |
| Mostra | 20g |
| Shelf Life | Meses 24 |
Extracto de raíz de xenxibre 1% Gingerol

Extracto de raíz de xenxibre 5% Gingerol

Extracto de raíz de xenxibre 20% Gingerol

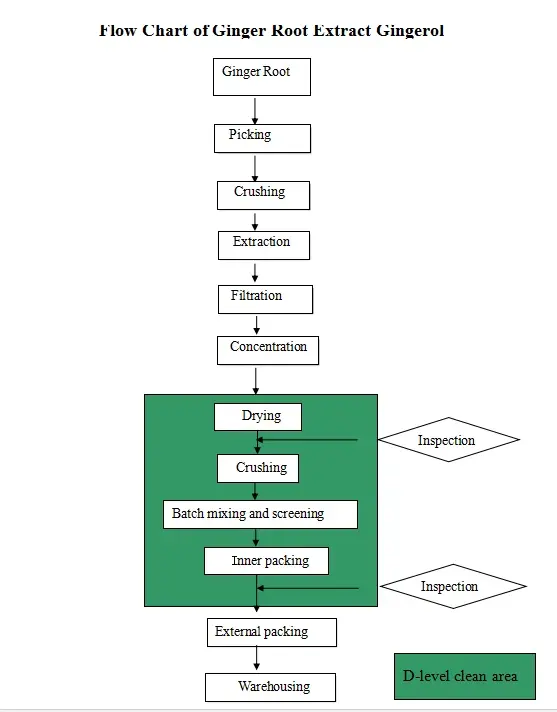
Diagrama de fluxo do extracto de raíz de xenxibre Gingerol

1. Propiedades antiinflamatorias: Debido a que o produto consiste en gingerol, que axuda a reducir a inflamación a nivel molecular e alivia as condicións inflamatorias como a artrite, é un compoñente útil para relacionarse cunha ampla gama de condicións inflamatorias.
2. Saúde gastrointestinal: Extracto de xenxibre en po, amplamente recoñecido polas súas inmobles listas de inmobles, úsase con frecuencia para tratar náuseas durante a mañá e mareo nas mulleres embarazadas. Ademais, pode axudar coa dixestión, apoiando o funcionamento do intestino en condicións óptimas.
3. Beneficios antioxidantes: Os antioxidantes en extracto de raíz de xenxibre en po combater o estrés oxidativo e protexer as células de danos. Ademais de mellorar o teu benestar xeral, isto pode axudar a manterte lonxe de enfermidades graves.
4. Alivio da dor: Debido ás súas calidades analxésicas, o extracto de xenxibre molido é útil para tratar unha serie de dores, desde artrite ata ataques de enxaqueca e dor menstrual.

1. Industria de alimentos e bebidas: Nas operacións das empresas de alimentos e bebidas, a extracción en po de xenxibre é un aroma casero popular e que colorea o compoñente. Dá produtos como salsas, doces e refrescos un xiro inesquecible e abraiante.
2. Industria farmacéutica e nutracéutica:In empresas farmacéuticas e sectores nutracéuticos, téñense en conta nos complementos dietéticos e farmacéuticos polas súas operacións médicas. Utilízase para fabricar solucións para tratar a inflamación, problemas dixestivos e moito máis.
3. Produtos cosméticos e para o coidado da pel: Extracto de xenxibre a granel é un compoñente de moda no coidado da pel e formulacións para cosméticos polas súas propiedades antiinflamatorias e antioxidantes. Fortalece o benestar xeral da pel e parece reconfortándoa e revitalizándoa.
4. Medicina Tradicional: O xenxibre ten unha longa historia de aplicación na medicina tradicional e o extracto de xenxibre en forma de po segue a ser empregado en moitas culturas polas súas propiedades beneficiosas. Utilízase para tratar unha serie de enfermidades, desde trastornos dixestivos ata problemas respiratorios.
En conclusión, amosa que os seus produtos son útiles e adaptables e fai uso de diversos sectores. A súa composición natural e os seus recoñecidos beneficios físicos fan que sexa un compoñente esencial no mercado internacional. A medida que os consumidores seguen dando prioridade ás solucións naturais, o futuro do produto parece prometedor, polo que é un activo valioso tanto para os compradores profesionais como para os comerciantes globais.
Concluíndo esta guía completa, GreenHerb Biological destaca como un fabricante e provedor líder de extracto de xenxibre a granel. Cun gran inventario e certificados completos, GreenHerb Biological ofrece un servizo estándar único, que admite os requisitos de OEM e ODM. A empresa garante unha entrega rápida, embalaxe axustado e soporte completo para as probas. Para os interesados na calidade xenxibre extraer po, Pódese contactar con GreenHerb Biological en sales@greenherbbt.com.
O noso método de embalaxe é de 1 kg/bolsa de aluminio, 5-10 kg/cartón, 25 kg/tambor
Para algúns produtos que requiren embalaxes especiais durante o transporte, realizaremos un embalaxe máis detallado. Por exemplo, a desoxiarbutina pode cambiar de cor durante o transporte, polo que envasamos a desoxiarbutina ao baleiro.

Admitimos envíos por vía aérea, marítima, FedEx, DHL, PostNL, EMS, UPS, SF e outros operadores.

Os verdadeiros comentarios e eloxios dos clientes son a nosa forza motriz para avanzar, tomamos como concepto a alta calidade e un bo servizo, esperamos ter a oportunidade de cooperar contigo no futuro e dar a benvida aos compañeiros para discutir os problemas do produto.

GreenHerb Biological Technology Co., Ltd comprometida coa produción de extractos de plantas de alta calidade, froitas e vexetais en po, proteínas en po, etc., a empresa obtivo ISO9001, ISO22000, HACCP, KOSHER, HALAL, BRC. Temos un equipo de vendas profesional, seguimos o proceso de vendas completo, tratamos correctamente calquera problema posvenda, esperando traballar contigo!!

Como provedor profesional de extractos vexetais, sometemos todo o funcionamento da nosa fábrica a un estrito control de calidade, desde a plantación e compra de materias primas ata a fabricación e envasado dos produtos.

Temos un centro independente de I+D equipado con equipos biolóxicos de primeira clase e equipos de proba de precisión. O noso departamento de inspección de calidade está equipado con máquinas de proba avanzadas (HPLC, UV, GC, etc.) e persoal técnico profesional para formar un conxunto completo de sistema de xestión e un estrito sistema de control de calidade.

Hot Tags: extracto de xenxibre en po, extracto de raíz de xenxibre en po, extracto de xenxibre a granel, fabricantes, provedores, fábrica, prezo, cotización, xunto, en stock, a granel